Come Partner with Us

Deliver hyper-personalized viewer experiences with an agentic AI movie assistant using Amazon Bedrock AgentCore and Amazon Nova Sonic 2.0

Favorite Deliver hyperpersonalized viewer experiences with an agentic AI movie assistant using Amazon Nova Sonic 2.0Recommendation systems are the backbone of modern media streaming services, shaping how users discover content. Traditional machine learning (ML) systems use collaborative or content-based filtering to predict content preferences. However, they often miss context-dependent needs,

Read More
Shared by AWS Machine Learning March 30, 2026

Build a solar flare detection system on SageMaker AI LSTM networks and ESA STIX data

Favorite The effective monitoring and characterization of solar flares demands sophisticated analysis of X-ray emissions across multiple energy spectrums. Machine learning-based anomaly detection serves as a powerful tool for identifying significant patterns that could indicate notable solar activity. Through the identification of distinct radiation signatures, key solar event characteristics can

Read More
Shared by AWS Machine Learning March 30, 2026

Reimagine marketing at Volkswagen Group with generative AI

Favorite This post is cowritten by  Sebastian Angersbach, Philip Trempler, and Weiran Zhang from Volkswagen Group. Volkswagen Group stands as one of the world’s largest automotive manufacturers, delivering 6.6 million vehicles in the first nine months of 2025. The Group comprises ten distinct brands from five European countries: Volkswagen, Volkswagen

Read More
Shared by AWS Machine Learning March 30, 2026

How Ring scales global customer support with Amazon Bedrock Knowledge Bases

Favorite This post is cowritten with David Kim, and Premjit Singh from Ring. Scaling self-service support globally presents challenges beyond translation. In this post, we show you how Ring, Amazon’s home security subsidiary, built a production-ready, multi-locale Retrieval-Augmented Generation (RAG)-based support chatbot using Amazon Bedrock Knowledge Bases. By eliminating per-Region

Read More
Shared by AWS Machine Learning March 30, 2026

Enforce data residency with Amazon Quick extensions for Microsoft Teams

Favorite Organizations with users in multiple geographies face data residency requirements such as General Data Protection Regulation (GDPR) in Europe, country-specific data sovereignty laws, and internal compliance policies. Amazon Quick with Microsoft 365 extensions supports Regional routing to meet these requirements. Amazon Quick supports multi-Region deployments so you can route

Read More
Shared by AWS Machine Learning March 28, 2026

Enhanced metrics for Amazon SageMaker AI endpoints: deeper visibility for better performance

Favorite Running machine learning (ML) models in production requires more than just infrastructure resilience and scaling efficiency. You need nearly continuous visibility into performance and resource utilization. When latency increases, invocations fail, or resources become constrained, you need immediate insight to diagnose and resolve issues before they impact your customers.

Read More
Shared by AWS Machine Learning March 28, 2026

Introducing V-RAG: revolutionizing AI-powered video production with Retrieval Augmented Generation

Favorite A key development in generative AI is AI-powered video generation. Before AI, creating dynamic video content required extensive resources, technical expertise, and significant manual effort. Today, AI models can generate videos from simple inputs, but organizations still face challenges like unpredictable results. This post introduces Video Retrieval-Augmented Generation (V-RAG),

Read More
Shared by AWS Machine Learning March 28, 2026

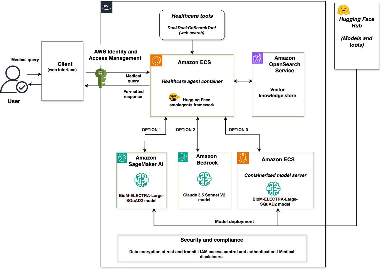
Overcoming LLM hallucinations in regulated industries: Artificial Genius’s deterministic models on Amazon Nova

Favorite This post is cowritten by Paul Burchard and Igor Halperin from Artificial Genius. The proliferation of large language models (LLMs) presents a significant paradox for highly regulated industries like financial services and healthcare. The ability of these models to process complex, unstructured information offers transformative potential for analytics, compliance,

Read More
Shared by AWS Machine Learning March 28, 2026

Integrating Amazon Bedrock AgentCore with Slack

Favorite Integrating Amazon Bedrock AgentCore with Slack brings AI agents directly into your workspace. Your teams can interact with agents without jumping between applications, losing conversation history, or re-authenticating. The integration handles three technical requirements: validating Slack event requests for security, maintaining conversation context across threads, and managing responses that

Read More
Shared by AWS Machine Learning March 28, 2026

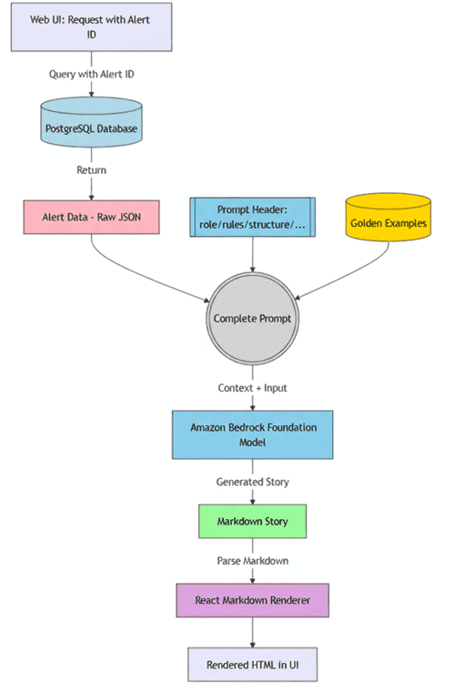
How Reco transforms security alerts using Amazon Bedrock

Favorite This post is cowritten by Tal Shapira and Tamir Friedman from Reco. Reco helps organizations strengthen the security of their software as a service (SaaS) applications and accelerate business without compromise. Using Anthropic Claude in Amazon Bedrock, Reco tackles the challenge of machine-readable security alerts that SOC teams struggle

Read More
Shared by AWS Machine Learning March 28, 2026